摘 要:
国土空间规划为国家发展规划确定的重大战略任务落地实施提供空间保障, 为其他规划提出的基础设施、城镇建设、资源能源、生态环保等开发保护活动提供空间载体。本研究认为当前亟须制定生态环境保护专项规划以支撑国土空间规划体系顺利实施;分析了生态环境保护规划与空间规划、经济社会发展规划之间的关系, 以及生态环境保护规划需要重点考量的几项指标和任务;最后提出了构建八个专项、一个纲要、一个导则、两份报告的生态环境保护规划体系框架。
关键词:
《关于统一规划体系更好发挥国家发展规划战略导向作用的意见》 (中发[2018]44号) 明确要建立以国家发展规划为统领, 以空间规划为基础, 以专项规划、区域规划为支撑, 由国家、省、市、县各级规划共同组成, 定位准确、边界清晰、功能互补、统一衔接的国家规划体系。下位规划服从上位规划, 下级规划服从上级规划, 等位规划相互协调。国家空间规划以空间治理和空间结构优化为主要内容, 是实施国土空间用途管制和生态保护修复的重要依据, 其目的是为国家发展规划确定的重大战略任务落地实施提供空间保障, 为其他规划提出的基础设施、城镇建设、资源能源、生态环保等开发保护活动提供指导和约束
在国土空间规划体系中认识生态环境保护规划的迫切性
国土空间规划的战略目标是:紧紧围绕“两个一百年”奋斗目标, 按照“五位一体”总体布局, 落实国家重大战略决策和部署, 落实区域发展战略、乡村振兴战略、主体功能区战略和制度, 依据上级国土空间规划, 在科学研判当地发展趋势、面临问题挑战的基础上, 提出2035年市 (县) 域国土空间发展目标, 明确各项约束性和指导性指标, 远景展望到2050年。
国土空间规划体系中含有多重生态环境保护的内涵, 主要包括生态安全底线、生态保护红线、生态修复任务和目标、资源环境承载力等内容。无论是横向的重大专项设计, 还是纵向的五级 (全国、省、市、县、乡镇) 规划工作内容, 每个环节都与生态环境密切相关。不仅如此, 只有国土空间的生态属性优先于其发展属性, 才能保障国土空间的用态和优序。因此, 亟须制定生态环境保护专项规划, 以支撑国土空间规划体系顺利实施。
理顺生态环境保护规划与国土空间规划、国民经济和社会发展规划的关系
生态环境保护规划与空间规划、经济社会发展规划的关系十分密切, 不是简单的包含关系, 而是交叉关系, 不仅起到生态警戒的作用, 更重要的是指引生态环境健康发展。生态环境保护规划是国民经济和社会发展的关键组成部分, 是生态环境安全格局和健康发展指导在时间、空间上的具体安排, 是国土空间中高质量发展的决定要素。生态环境保护规划是管理者对一定时期内环境保护目标和措施做出具体决策的主要依据, 是指令性的生态环境保护提升方案, 其目的是在发展经济的同时保护生态环境, 使经济与社会协调发展。
为保障一张蓝图绘制到底, 推进高质量发展, 生态环境保护规划的重要结论 (主要包括生态环境要素组成的多功能专题规划) 应纳入国土空间规划体系和国民经济和社会发展规划中。通过提炼生态环境保护和抚育要求, 结合区域发展战略需求和社会经济发展需求, 明确生态环境保护规划目标, 最终制定生态环境保护规划, 落实在质量控制和空间规划中。依据宏观层面的生态环境保护规划制定各要素专项规划和微观层面的生态设计, 制定规划检测和评估机制, 建立规划实施维护机制。最终, 将空间落实的主要结论纳入国土空间规划中, 将与社会经济协调的主要结论纳入国民经济与社会发展规划中, 将其他结论纳入生态环境检测、评估、实施机制中。生态环境保护规划设计与国土空间规划关系见图1。
生态环境保护规划的主要任务
《“十三五”规划纲要》提出要以绿色、循环、低碳发展为途径, 促进生产空间集约高效、生活空间宜居适度、生态空间山清水秀。新型城乡规划制度改革接近尾声, 在国土空间规划体系中可以看出生态环境保护规划的重要性。无论是底线约束和控制线划定, 还是生态环境评估和信息平台构建, 以及实现高质量发展, 构建国土空间生态安全格局, 都需要生态环境保护规划的超前谋划。在实现战略目标的前提下, 生态环境保护规划的主要任务应注重以下几方面:
一是构建生态环境保护规划方法体系。依据国家新型空间规划体系, 适应发展新形势和环境保护的新要求, 建设国家空间载体上的生态环境保护规划体系, 对应国家空间高效管理。体现落实国家政策和战略部署, 确定国家重大生态环境保护任务与工程, 强化国家发展规划中的生态保护目标。统筹发展国土空间, 强化空间用途管制、完善布局结构、推进统一规划中生态环境保护规划工作的前置, 发挥积极的约束作用。
二是为高质量发展服务。梳理空间规划中对生态环境保护规划的迫切需求, 对于持续改善人居环境, 加快补齐短板、着力提升市容市貌、建立健全整治长效机制等, 生态环境保护规划不能缺位。深入论证生态环境保护规划对空间管理体系的有效供给, 确定规划内容编制、层层管理和实施制度, 建立全面对接国家空间管理的生态环境保护规划的实施评估以及实施流程, 保障国家和地区高质量发展。

三是确定生态环境分区管治体系与管治内容。充分应对不同区域的城镇化阶段, 提出环境承载力各类标准和环境改善路径, 制定逐渐严格的阶梯性准入门槛, 分别依据环境容量估算值与现状排放值的差值设定空间排放要求。同时, 全面摸清国土空间与生态空间的本底条件, 结合环境资源承载力的各类标准与控制, 划分不同管控区域, 制定管治内容, 从而引导各区的空间功能设计, 平衡好经济、社会、环境三方面关系
四是制定差别化的管治路径。强化落地性, 针对管治内容, 应对全域城、镇、乡、村规划建设区制定不同管治路径。不同的生态环境功能区管治范围应尽可能与行政边界相结合。生态环境保护规划中各项指标分解落实到城市控规单元和土地规划的不同地类范围中。
五是加强生态保护与修复。在实施重要生态系统保护和修复重大工程、健全重要生态系统保护制度和健全生态保护补偿机制、发挥自然资源多重效益方面, 生态环境保护规划提供技术引导和制度督导。
六是发挥专项规划的作用。对于保障和改善民生, 加强基础设施建设、增加生态产品和服务供给方面, 生态环境保护应发挥专项支撑作用。
七是树立高水平保护的生态环境保护规划是生态文明的导向指引观念。要认真处理好几个关系:通过生态环境保护管理促发展的观念, 协调生态环境保护规划与区域规划的依存关系;通过生态环境保护规划的特色提炼, 充分认识各个专项规划的特色, 加强相互的协同与综合;通过把握生态环境保护规划的核心内容, 处理好核心工具与综合评估的关系。
生态环境保护规划体系的构建
规划目标
依据“生态优先”原则, 为构建生态环境数据库提供基础条件, 为推进生态环境治理体系和能力现代化提供重要指引, 为构建国土生态安全格局提供技术手段, 为实现高质量发展提供实施路径。
规划原则
因地制宜, 分区施策。充分考虑生态环境的差异化特征, 结合空间功能, 进行全域国土空间分级分区管理。按照不同地域、不同生态环境特征, 分区分地摸清现状, 分区分地施策推进, 通过各个区域环境目标的设定与传导, 维护本区域的生态环境整体功能。
底线约束, 目标驱导。通过生态红线控制线的划定, 建立底线约束机制, 制定生态型增绿目标, 驱使指导国土空间的发展演化。
生态溯源, 空间耦合。在生态优先和溯源的前提下, 测度国土空间的生态功能与使用用途是否匹配, 促进各行各业从“有序”到“优序”进行空间排列与共生, 实现相互干扰到相互促进的转变。
环境优化, 安全格局。系统评估不同空间的环境现状, 按照生态安全的整体目标, 优化空间生态用途, 实施生态安全管制。
以图定责, 三维管治。通过红线定界、容量定底、强度定顶的方式, 按图索骥, 以图定责, 界限清晰。依托用途管治、功能管治、环境管治相叠合的三维管治模型, 制定生态治理的目标和方法。
规划范围
按照国家、省、市、县、镇 (乡) 五级进行全域生态环境规划。国家级重点完成生态资源普查、生态系统分区和管治指导原则等内容;省级重点完成区域生态环境评估、分区、治理目标和工作指南;市县级重点划定生态红线控制线、明确底线约束范围、确定生态优化和生态修复目标和方案;镇 (乡) 级重点完成生态修复的实施规划和建设规划。
规划期
对应国土空间规划的规划期, 远期规划到2 0 3 5年, 远景规划到2050年。
规划内容
(1) 环境要素测度评估
“山水林田湖草”各要素在“生命共同体”中所处的价值层级、位置和作用不同, 生态要素组合和相互关系及主要作用皆有不同, 必须充分分析山水林田湖草城所构成的景观格局特征、生态功能和形成机制, 结合社会、经济等因素, 从大气、水、土壤、生物等生态维度出发, 在促进生态系统服务功能的发挥, 提升系统调节能力的目标前提下, 进行多维度、立体式的环境要素综合测度和评估。依据空间均衡理念, 妥善处理物质态空间耦合、功能态空间耦合、价值态空间耦合、信息态空间耦合、时间态空间耦合、权责态空间耦合六重良性耦合关系, 组织开展综合评价, 综合权衡水源涵养、防风固沙、土壤保持、生物多样性保护、污染净化、固碳等生态服务功能供给和需求, 确定生态产品供给数量、质量和空间布局要求, 推进生态空间及其服务功能的均衡优化布局和高效科学利用。

主要内容包含:建立指标体系、生态环境要素选择、主导因子提取、从问题导向和目标引导双向赋值、确定功能、价值、权责和时间等维度的评估方法、提交综合评估报告。
(2) 构建生态信息平台
充分利用物联网、态势感知技术以及现代对地观测技术, 及时、准确、完整地获取和监测各类环境生态信息, 搭建高效先进的生态环境基础信息平台体系, 为各部门提供专业规划、项目实施、日常监管、分析决策等信息化工作平台。其主要目的是形成统一的生态环境信息“家底图”, 为国土空间及各部门提供生态信息参考。
(3) 生态环境管治分区规划
我国当前的环境规划管理主要侧重对污染物排放进行管理 (如总量减排) 、对环境要素进行管理 (如“水十条”“气十条”“土十条”) , 更多的是对某一要素、某一环节的管理, 未能对整个系统形成有效治理和保护, 使得这种系统性的割裂无法得到有效地遏制和扭转。
摆脱以上局面应以生态系统功能保护恢复为重点, 考虑到不同环境生态安全阈值和生态重要性、敏感性、脆弱性的差异化较大, 分层次、分区域、分等级开展分析评价, 在不同尺度景观格局下, 把维护水源涵养、防风固沙、洪水调蓄、生物多样性保护等生态功能作为核心, 按照“源—廊道—汇”生态过程调控原理, 因地制宜采取加速、延缓、阻断、过滤、调控等管理和技术工程手段, 推进生态系统由“疾病治疗”到“健康管理”的转变。主要内容包括生态系统分区、区域分级、管治分区等规划内容。按照服务区域的生态功能进行系统分区分类, 综合考量分区的生态价值、现状特征及受损程度;按照行政级别进行分级, 划分从宏观管理到中观调控, 以及微观实施的事权范围;按照“生态疾病治疗”和“生态健康管理”目标确定管治的时间节点、具体要求和实施手段。
(4) 控制底线规划
以“尊重自然、系统完整、强制约束、协同增效”为原则, 根据不同地域的原生生态特征, 通过“生态空间溯源+生态产品溯源+生态功能溯源”三位一体的方式, 聚焦自然本底的属性底线、容量底线、品质底线。以区域生态空间规划为抓手, 提出自然生态服务功能、环境质量安全、自然资源利用等方面的标准, 引导地域生态系统整合性的恢复和管理过程, 包括生物多样性、生态过程和结构、区域及历史情况、可持续的社会时间等广泛的范围。为保护现有的自然生态系统, 整治与恢复退化的生态系统, 重建可持续的人工生态系统, 从根本上构建结构完整、功能永续的生态安全格局, 使受损生态系统的结构和功能恢复到受干扰前状态, 使可持续的自然—人文复合生态系统真正复活。使规划成果形成统一的生态环境“底线控制图”, 为划定和管理生态红线提供依据。
(5) 生态安全格局规划 (生态空间布局规划)
通过界定“物质态空间耦合、功能态空间耦合、价值态空间耦合、信息态空间耦合、时间态空间耦合、权责态空间耦合”等六类耦合关系, 确定空间布局耦合模型, 从决定生存发展的生态系统整体入手, 优化和保护生态空间内部多系统耦合以及生态空间与人类活动空间跨系统耦合的机制, 形成人与自然新的平衡关系。从质量上, 在既定空间面积不变的情况下, 通过扩展或提升空间的使用效度或效能来实现实质性提升, 一是空间功能优化, 根据空间特点, 赋予最佳的安排, 避免空间资源的无效配置或过渡配置;二是空间布局优化, 将最有利于发挥功能的最佳位置;三是空间功能符合, 在同一空间中使之承载可兼容性的多种功能, 并且这种符合性功能承载, 不会带来彼此功能的削减。统筹利用生产空间、合理布局生活空间和严格保护生态空间, 生态环境保护规划应严格督导生态空间的划定、评估和长远保障工作, 并以此为基础实施底线严控、健康趋导, 立足长远的生态环境保护规划。
(1) 确定目标任务。生态环境分区管治, 不仅需要考虑自身的需求, 也需要支持区域发展战略的实现, 以及社会经济发展的需求。区域发展战略包括主体功能区划等上位规划社会经济发展需求则关注于产业发展的潜在环境污染与生态产品供应。因此, 规划目标是在三者权衡之后的共识结果

(2) 制定生态修复和生态治理方案以及时间表。主要依据三方面结论制定, 一是现状风险评价:生态环境发挥了哪些功能?所能发挥的各项功能, 哪些区域状况良好仅需维持, 哪些区域需要提升?二是潜力容量评价:生态环境健康发展面临的主要威胁是什么?哪些区域进行功能提升的潜力或需求最大?哪些区域需要进行改变, 如何改变?三是哪些方面是眼前必须解决的问题?哪些是长期延续处理的内容?哪些是控制性的?哪些是指导性的?最终将这些问题具体化和细化整理。
(3) 确定生态建设思路
(4) 制定实现生态文明的长远措施。实现生态文明可通过空间规划、数量规划与质量控制三方面工作。空间规划, 即明确生态空间的格局, 构建健康的生态空间体系。数量规划, 是对生态空间与污染排放总量进行安排, 以确保区域发展的可持续性。质量控制, 旨在保证生态系统健康可持续, 防止因生态系统退化造成的生态安全问题。按照三方面要求制定相应的长效措施, 维护生态安全格局, 保证生态文明基础上的城乡发展。
(6) 微观生态设计
在生态环境分区管治规划基础上, 微观层面注重环境美学和环境健康为目标的生态设计, 主要包括:依据生态功能溯源确定生态因子, 系统评估生态因子的环境价值, 系统设计次生生态环境, 最后建设监测、反馈修正和管理机制。例如, 以往增加社区绿地率作为改善环境的主要举措, 但并不关注植被种类、水系等与环境的匹配度, 造成一些地区缺水加重、虫灾突出甚至破坏生态平衡, 引发生态连锁事件等。此外, 生态环境的设计过多考虑有无的角度, 而不注重与空间使用功能的协调, 如一些滨水地区设计在幼儿集中活动场所, 造成幼儿落水事件频发。这些都是微观层面生态设计工作缺乏造成的。良好的生态设计是生态安全格局维护的重要手段。
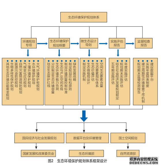
生态环境保护规划体系构建
构建八个专项、一个纲要、一个导则、两份报告的体系框架 (见图2) 。基本程序是:先期开展八项专项规划工作, 在专项成果基础上, 汇总生态环境保护规划纲要, 提出五方面内容, 包含环境承载力、生态容量、生态布局、生态红线等;地方政府在此基础上开展微生态设计, 与空间规划紧密结合, 构建基层单元数据平台, 制定导则;开展年度、规划期末和五年期几个关键期的设施评估工作, 提交报告;最后对规划设施实现监督检测, 在各个关键时段出具报告。
技术要求
基础数据和标准:以2019年为规划基期, 统一采用2000年国家大地坐标系作为空间基准, 与自然资源部要求的国土空间底图保持一致, 制定生态环境保护规划编制规范。
开展生态环境摸底工作, 同步搭建信息平台:通过自下而上的方式进行生态环境数据摸底工作, 同步搭建生态环境信息大数据库或信息平台, 建立生态环境保护工作基础。
开展生态环境保护规划专项和发展纲要:对应国土空间五级开展生态环境保护规划专项, 划定底线控制线, 确定生态治理和生态修复方案, 制定生态安全格局, 明确实施路径。生态设计优先在增量区域开展, 存量区域优先进行生态评估和治理。
明确规划成果形式:提交专项报告、说明书、规划纲要文本、图纸、数据库, 经过审查后与国民经济和社会发展规划及国土空间整合。
政策保障
加强组织领导。生态环境部加强对规划编制工作的指导和督促, 在生态环境脆弱地区加强督导, 对重点难点问题开展调查研究, 加强专项指导;省级生态环保主管部门发挥协调和指导作用, 做好生态保护规划审核上报工作;市县人民政府应当充分发挥生态保护规划编制工作的主体责任, 主要领导负责, 成立生态环境管理委员会, 落实各方责任, 确保编制工作顺利开展。对于批准后的规划成果, 在实施过程中应强化法治保障、动员社会参与, 并定期 (按年度和5年期两个时间节点) 开展评估考核。实行生态环境部统筹、省负总责、市县抓落实的工作机制。
建立长效机制。各级财政要持续增加投入, 加强资金支出。对绿色产业减免的税收应优先用于生态环境保育。鼓励社会资本投向生态环境, 并给予政策优惠。结合绿色发展战略, 加大金融支持。规划编制工作经费应纳入市县级财政预算, 支出比例不低于空间规划经费。制定一定奖励和惩罚措施, 对于连续三年达标合格的地区给予奖励, 对于连续三年不达标的地区给予惩罚。
强化制度保障。紧扣高质量发展主题, 加快深化生态环境管理体系的改革, 着力构建“五位一体”的绿色发展体制机制和政策体系, 全面激活主体、要素、路径, 为推进生态环境保护注入强大动力。要巩固现有生态环境保护成果, 推进正、负面清单准入工作, 完善环境保护支持制度, 强化绿色生态导向, 统筹优生态、保供给和促民生的精准性、协同性和有效性。
加强技术支撑。因地制宜、分类施策, 不同空间各有侧重, 标准可以有空间分布的差异性, 进度也不能“一刀切”, 根据实际情况明确是定底、定界还是定标。要稳扎稳打, 久久为功。要坚持质量服从进度, 当前与长远结合, 制定长远目标, 对于短期速效行为要注重避免犯颠覆性错误。
加强统筹协调。切实加强生态环境保护规划与国民经济和社会发展规划、国土空间规划以及其他重大专项规划的协同, 建立顺畅的协调机制。把好生态底线关, 制定生态修复战略, 打好环境污染防治攻坚战, 提高实施效率。坚持“开门编规划”, 具体编制工作应委托具有环境保护或城乡规划相应资质等级的规划编制单位或联合体承担。加强相关工作的培训指导和宣贯传播。
加强公众参与。建立公开透明的参与机制, 保证公众广泛参与各项生态环境保护工作的管理和监督。强化舆论监督, 建立生态环境保护监督举报网站, 设立生态环境保护监督举报电话, 舆论媒体有关部门公开曝光破坏生态环境的行为, 以及干扰生态环境保护工作的行为。
生态环境保护规划是国民经济和社会发展的关键组成部分, 是生态环境安全格局和健康发展指导在时间、空间上的具体安排, 是国土空间中高质量发展的决定要素。
本文作者((刘贵利、郭健,中国城市发展研究院;江河, 北京师范大学经济与工商管理学院环境经济 研究中心)
参考文献









